2020年4月21日,内蒙古锡林郭勒白音华煤电有限责任公司露天矿发生生产安全事故,造成1人死亡;2020年5月31日,黑龙江龙煤鹤岗矿业有限责任公司兴安煤矿发生生产安全事故,造成1人死亡;2020年7月25日,陕西省榆林市神木市麻家塔乡贺地山红岩煤矿发生生产安全事故,造成1人死亡;2020年8月20日,山东省肥城矿业集团梁宝寺能源有限责任公司发生生产安全事故,造成7人死亡;2020年8月12日,内蒙古自治区中国神华能源股份有限公司寸草塔煤矿发生生产安全事故,造成1人死亡;2020年8月26日,辽宁省沈阳焦煤股份有限公司西马煤矿发生生产安全事故,造成1人死亡。内蒙古自治区中国神华能源股份有限公司补连塔煤矿和上湾煤矿、内蒙古白音华四号露天矿二期工程(井工矿)等3处煤矿因存在重大事故隐患,属地监管部门实施了行政处罚。根据河北省2020煤炭行业化解过剩产能煤矿关闭退出计划,开滦(集团)有限责任公司荆各庄矿业分公司定于6月关闭退出;根据山西省人民政府办公厅《关于分解下达2020年煤炭行业化解过剩产能目标任务的通知》(晋政办函〔2020〕50号),大同市杏儿沟煤业有限公司和晋城蓝焰煤业股份有限公司凤凰山矿被列为2020年关闭退出煤矿。
按照《煤矿安全生产标准化管理体系考核定级办法(试行)》(煤安监行管〔2020〕16号)有关规定,内蒙古锡林郭勒白音华煤电有限责任公司露天矿等5处煤矿一级安全生产标准化等级被降为三级,详见附表1。

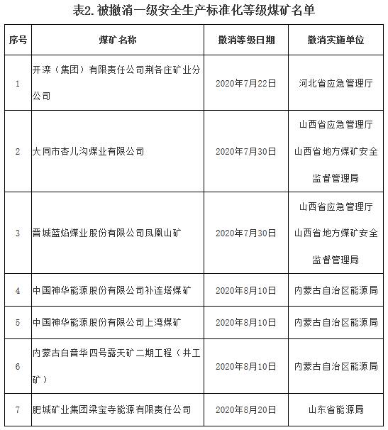
开滦(集团)有限责任公司荆各庄矿业分公司等7处煤矿一级安全生产标准化等级被撤消,详见附表2。

现将上述煤矿安全生产标准化等级变化情况予以公告
2020年10月20日

中国煤炭市场网或与合作机构共同发布的全部内容及材料拥有版权等知识产权,受法律保护。未经中国煤炭市场网书面许可,任何单位及个人不得以任何方式对上述产品、信息进行使用、复制传播或与其它产品捆绑销售。
